传统药物递送方法(如口服、静脉注射),由于递送路径长、时空可控性差,在面向结构复杂的器官(如卵巢、肾脏)疾病治疗时,长期存在着“药物递送效率低、安全风险高”等问题。以卵巢疾病(如卵巢早衰)为例,现有递送技术,由于缺乏时空精准性,易导致生殖细胞意外转染,从而产生不可预知风险。至今,该领域缺乏一种高效且全器官时空可控的递送技术。在北航,青年教师带领博士生科研团队,不同学院间学科交叉合作产出,在这一领域取得突破。

2026年1月28日,国际顶级学术期刊Cell报道了365(VIP)英国上市公司医学科学与工程学院常凌乾教授团队,联合机械工程及自动化学院徐晔教授团队,在前沿交叉医学领域取得的最新进展:《An organ-conformal, kirigami-structured bioelectronic patch for precise intracellular delivery》。他们联合北京大学第一医院、中国医学科学院肿瘤医院、香港城市大学、美国伊利诺伊大学等单位,在该领域取得重大突破:团队研发出一款柔性可植入生物电子器件(POCKET),如同一个智能“口袋”,通过个性化定制,可实现完美贴合于复杂形状的器官表面,并通过“纳米电穿孔效应”,实现安全、高效、精准的全器官药物递送或基因转染。
365(VIP)英国上市公司作为第一完成单位,成果第一作者为北航生物与医学工程学院卓百博士后、香港城市大学博士后王玉琼,共同一作为北航机械工程及自动化学院博士生杜腊梅、北航生物与医学工程学院博士生吴晗,通讯作者为365(VIP)英国上市公司教师常凌乾、徐晔、樊瑜波。

研究背景:始于临床
该工作始于一个令医生深感无力的临床问题:对于遗传性卵巢基因突变(如BRCA1)的患者,临床指南一般建议切除双侧卵巢和输卵管,以避免癌症发生,但这意味着永久丧失生育能力。“医生,就真的没有别的办法了吗?”患者经常含泪追问。然而,现有的基因治疗技术,如病毒载体,因存在整合入生殖细胞基因组、干扰人类基因库的潜在风险,在卵巢这类敏感器官上应用被视为禁区。
针对该问题,研究团队将目光转向物理方法——电穿孔,即施加电场在细胞膜上,瞬时打开细胞膜,理论上可以通过精确控制递送深度,实现针对卵巢表面的体细胞的基因干预,从而避免生殖细胞污染。然而,卵巢表面崎岖不平,沟壑纵横,传统电穿孔器件无法实现“高共形贴合”于器官表面,导致药物递送可控性差、效率低,无法从根本上精准治疗,解决这类“禁区难题”。
突破瓶颈:剪纸艺术
面对这一核心问题,常凌乾团队与徐晔团队合作,从传统“剪纸”艺术中汲取灵感,创造性地提出了“器官定制化剪纸共形理论”。该理论首次建立了剪纸结构几何参数(如单元尺寸、铰链宽度)与器官曲率、材料属性之间的定量关系,为器官进行“三维扫描”,并“智能生成”最合身的外衣尺寸,从而指导设计出在特定曲率器官上既能完全共形、又最大限度保留功能面积的剪纸贴片,有效覆盖率>95%,攻克了“高共形”与“高覆盖”不可兼得的难题。

图1基于剪纸结构的共形理论
器官的电子外衣:精准高效递送
POCKET器件采用四层功能化设计:与组织直接接触的纳米孔阵列薄膜、用于负载药物的水凝胶储药层、负责电场分布的银纳米线电极层,以及起封装支撑作用的柔性基底层。这四层结构通过飞秒激光精密加工,被赋予定制化的剪纸拓扑,从而能够在不同物种的多种器官表面——如卵巢、眼球、肾脏——实现高度共形、大面积的贴合。
这种“电子外衣”般的紧密贴合,使得器件底层的纳米孔与目标细胞形成精准的空间并列。在施加低电场时,高阻抗的纳米孔道产生显著的电场聚焦效应,在细胞膜局部可逆、安全的打开细胞膜。同时,孔道内形成的高强度电场梯度会驱动强大的电泳力,将药物或基因载荷的递送速度提升近千倍,从而在低工作电压下同步达成高效率、高安全性的细胞内递送——实现“纳米电穿孔”效应。

图2:定制化POCKET器件
疗效验证(1):守护生育希望
研究团队在多种动物模型和离体人类组织上验证了POCKET的强大功能。首先,结合其高度空间控制能力,创立了一套在卵巢上的治疗策略,在模拟人BRCA1突变的小鼠模型中,POCKET成功将功能性BRCA1-Plasmid递送至全卵巢表面细胞(OSE)内,产生长效的降低癌症发生风险的目的,而不会进入卵巢内的生殖细胞,干扰基因组。同时刺激OSE细胞分泌定制的包裹有Brca1 mRNA的外泌体(不具有基因组编辑能力),向内改善卵巢早衰的症状。这一策略使得治疗后卵巢的DNA损伤显著降低,癌症发生率在一个治疗周期内降至零。更重要的是,卵巢的激素分泌功能、卵子质量及生育能力均得到恢复,产生的后代健康。这为携带致癌基因突变的女性提供了无需切除卵巢即可防癌、并保留生育力的有效方案。

图3. POCKET实现卵巢的精准基因治疗
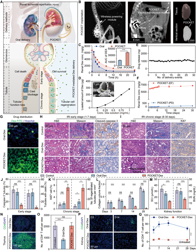
疗效验证(2):修复器官损伤
常见的肾移植手术中,肾脏缺血再灌注导致损伤,会引起肾功能不可逆的功能问题。为解决该问题,POCKET被植入肾脏表面,与肾脏器官进行大面积共形,进行持续、稳定地全肾脏器官水平上递送抗炎药物地塞米松。长期实验结果显示,与口服给药相比,POCKET局部递送在显著促进肾小管修复、保护肾功能的同时,几乎完全避免了口服激素引发的骨质疏松、免疫力下降等全身性副作用,展示了其在慢性病管理中的优势。

图4 POCKET实现时间可控的肾脏长期给药
POCKET技术转化和临床应用
POCKET平台技术为卵巢癌预防、器官损伤修复等疾病精准治疗提供了新工具,通过融合柔性电子、微纳加工、无线供能等技术,实现了植入式器件的精准操控与长效工作,可扩展至肝脏、心脏、肺部等多种内脏器官的疾病治疗、再生修复和功能调控,为未来生物电子医学的发展开辟了新范式。
在国家自然科学基金领军人才项目和科技部重点研发专项的持续支持下,常凌乾团队成功实现了“NEP纳米电穿孔”技术从实验室到产业的跨越。基于该核心技术孵化的高科技产业化公司已完成多轮融资。首款转化产品——“Ultra-NEP超透仪”已应用于皮肤健康等领域。未来,团队将进一步拓展其在医疗级设备领域的应用。

图5.基于POCKET的技术转化成果:Ultra-NEP超透仪
论文链接:https://www.cell.com/cell/abstract/S0092-8674(25)01434-5
本文来自北航新闻网:https://news.buaa.edu.cn/info/1002/68111.htm